Nゲージ用パワーコントローラーの作成
2017年6月3日 土曜日
Nゲージ用パワーパックの作成 その4 パワー出力系統
今回は、パワー出力回路について検討します。
PWM出力でモーターを前後に回すだけなので、マイコンのPWM出力をモータードライブICを使って駆動させるというのが最もオーソドックスな手法かと思います。
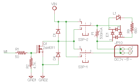
しかし、今回は移動方向を切り替える3系統トグルスイッチ(on-off-on)で直接出力方向を切り替えることにしました。
3系統トグルスイッチのうち2系統(S2-1, S2-2)を出力端子につないで正転反転制御させます。
もう1系統(S2-3)はマイコンへつないで、現在の進行方向を検出できるようにします。
こうすることでMosfet1個で正逆両方の駆動が可能です。
少なくともディスクリートでフルブリッジ回路を組むよりは簡単かと思います。

M1はマイコンのPWM出力端子につながっています。
この出力をMosfet(Q1)でうけて、トグルスイッチ(S2)を介してDCフィーダ(JP2)へ電流を流します。
スナバ用にダイオードD2も入れています。
F1はポリスイッチ、IC1はダイオードブリッジです。
Nゲージでは線路という導線が剥き出しですのでショートの危険が常にあります。
今回初めてショート対策にポリスイッチを使ってみました。
ダイオードブリッジの先にあるLED(L1)は、普段はより抵抗値の低いポリスイッチのほうへ電流が流れるので消灯しています。
しかし、JP2からの出力が短絡した場合、速やかにポリスイッチの抵抗値が激増しますのでDCフィーダー電流は止まって、LED側に電流が流れるようになり警告点灯するようになっています。
実際に線路上で短絡させてみたところ、体感的には瞬間的にLEDが点灯しますので十分な短絡対策になっているようです。
Bトレが主用途なのでポリスイッチの制限電流値はもっと低い200mAとかでも十分かと思いますが、一般的な動力車でも十分動くように500mAとしました。
市販のパワーパックだと1A以上が主流かと思いますが、当パワーパックの500mA制限はDCフィーダー出力にだけ適用されます。
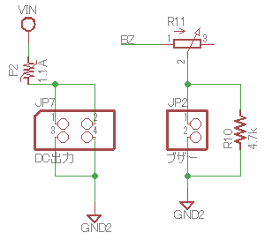
DC12Vパススルー出力には別に1.1Aのポリスイッチを付けてあります。
その他ポインタやマイコンなどすべての出力を合わせた制限値はDCアダプターの制限値となります。
今回DC12V2Aのスイッチング電源アダプターを利用していますので、システム全体の制限値は2Aであり、ポインタの連続切替でも全く問題がありません。

S2の3系統目は、FWD端子、BAK端子からマイコンへ入力します。
この両端子のプルアップには、マイコンの内部プルアップ抵抗を使用していますので、回路上には現れていません。
これで正転・停止・逆転をマイコンから監視できるようになっています。
投稿者 | 記事URL
2017年6月1日 木曜日
Nゲージ用パワーパックの作成 その3 ポイントコントローラー
今回からハードウエアをデザインします。
まずは、ポイントコントローラーについて検討しました。
いろいろなところで製作記事が出ていますが、もっとも簡単な構造は、DC12V電源、トグルスイッチ(On-On)、電解コンデンサー3300㎌の三点があれば完成です。
トグルスイッチの切り替えに伴って、電流が発生しポイントのコイルを駆動、その後電解コンデンサーの充電または放電に伴い電流が止まるという超アナログな仕組みです。

単独で使うならこの図の回路で大丈夫なのですが、この回路を2個とマイコンを接続した回路を試作して実験したところ、何度もポイントを切り替えているうちに反応しなくなる現象に遭遇しました。
また、トグルスイッチS1が1-2で接続しているとき、メイン電源を切っても巨大な電解コンデンサーから回り電流が供給されるため、数秒間マイコンの電源が切れない状態になります。

そこで、上図のようにダイオードと抵抗を加えてみました。
D1は逆流防止用です。
これで回り電流を阻止できるはずです。
R1はポインタ未接続時にスイッチ気切替時の放充電経路としての狙いです。
C1とハイパスフィルタを形成していることにもなるのかな?
ポインタをつないであるときは、LRローパスフィルタになるのかな?
それとも、RLCフィルタになるんでしょうか。
アナログのことはよくわかりません(笑)
この回路では前述の2つの不具合が出なくなったので、これを採用することにしました。
投稿者 | 記事URL
2017年5月29日 月曜日
Nゲージ用パワーパックの作成 その2 仕様書
Nゲージ用ポイントコントローラー付きパワーパックの作成に当たり、次のように要求仕様を定めました。
走行関連
12V PWMで1系統の動力車を駆動
ロータリースイッチによる速度制御
3極トグルスイッチによる方向制御(前進・停止・後退)
出力ショート時の保護回路と警告LED点灯
常点灯機能
ポイントコントローラー
2系統のポイントのコントロール
1系統当たり複数個のポイントを駆動可能
2極トグルスイッチによる切替
ユーザーインターフェース
LCD(16桁*2桁)
パワーLED、ショート警告LED、常点灯LED
速度調節用ロータリースイッチ(ロータリーエンコーダー)
緊急停止プッシュスイッチ(ローターリーエンコーダー組込プッシュスイッチ)
方向切替3極トグルスイッチ
ポイント用トグルスイッチ 2ケ
その他
電源スイッチ
12Vのパススルー出力
TomixのDCフィーダーN、電動ポイントNケーブルが直接接続できるよう出力はピンヘッダを使用。
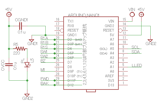
以上の仕様から、それほどIOピン数はいらなさそうですので、マイコン部にはArduino Nano互換機を使用することにしました。
回路はBタイプのユニバーサル基板基板で収まりそうです。
これらを適当なサイズのタカチのボックスに納めることにしました。
投稿者 | 記事URL
2017年5月21日 日曜日
Nゲージ用パワーパックの作成 その1
最近、Nゲージをぼちぼちやってます。先日もBトレインショーティの車両を購入して、Nゲージ化して遊んでます。
ただ、普通のパワーパックを使うとちょっと早すぎて、低速コントロールが難しいです。
またマックスパワーで走行するとこれはもう完全な暴走電車(^-^;
そこで、Bトレ用に低速走行に重点を置いたパワーコントローラーを自作することにしました。
いろいろ調べた結果、要するにDC12VをPWMでモーター制御すればいいわけですね。
PWM方式を採用することで、手持ちのパワーパックにはない常点灯機能も簡単に付加できます。
まあ、小さなBトレ車両に照明を組み込むのはとっても大変そうなので、現時点ではいらない機能ですが…
ついでに、2系統のポイントスイッチも加えて一体型のパワーパック&ポイントスイッチを自作しちゃいました。
次回以降で、制作内容を少しづつアップしてみます。
投稿者 | 記事URL













